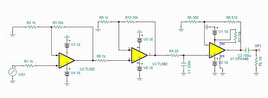
使用opa548做功放流过电流为1A(Vpp=28V,RL=10Ω)时竟然会发出声音(持续,尖锐,声音较小),
请问这是怎么回事,是因为达接近其最大输出功率么,对电路影响大吗?
This thread has been locked.
If you have a related question, please click the "Ask a related question" button in the top right corner. The newly created question will be automatically linked to this question.
使用opa548做功放流过电流为1A(Vpp=28V,RL=10Ω)时竟然会发出声音(持续,尖锐,声音较小),
请问这是怎么回事,是因为达接近其最大输出功率么,对电路影响大吗?
一般集成芯片内部很难集成大电容,个人感觉是输出的阻容负载的问题。Tidder Yang 说:这个不可能,可以很确定声音来自芯片内部,
电阻性负载
先确定电路有没有稳定工作,输出信号有没有震荡。
然后把C2短路掉,听还有没有声音。测试条件:调节信号源模拟能发出声音相同的输出信号。