在我按照上个帖子的仿真电路制作PCB测试后,也遇到了输出4V,工作不正常的问题,不知道上面那位兄弟最后是怎么解决的呢
This thread has been locked.
If you have a related question, please click the "Ask a related question" button in the top right corner. The newly created question will be automatically linked to this question.
使用的肖特基二极管我没看出哪里有问题;
为更加有效地解决您的问题,我将这个问题发布在了E2E英文技术论坛上,看资深的英文论坛工程师可以提出哪些排查建议:
问题还是出在肖特基二极管SD2身上。下面是来自电路源作者Kai的回复:
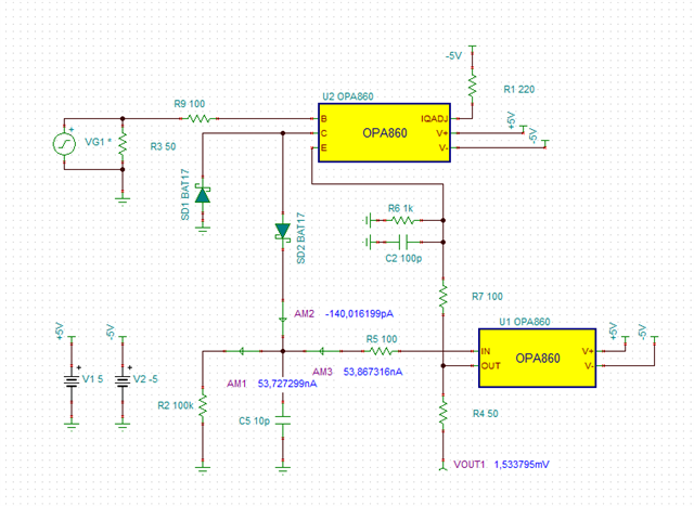
当肖特基二极管SD2的漏电流太小,以致无法完全吸收OPA860缓冲器的输入偏置电流时,可能会发生这种情况。在这种情况下,您需要输入偏置电流取消方案,例如R8提供的方案:

由于OPA860的输入偏置电流可能有很大的不同,因此您可能需要调整V2和/或R8。
输入偏置电流消除的另一种方法是安装一个泄放电阻与C5并联:

但是这会不期望的加快衰减时间(decay time):


以上看起来都不太好,但是这个电路可以检测到1ns信号峰值
Kai对此问题的回复,我尝试翻译如下:
几十个ns?那么电路肯定有问题。OPA860可能已失去其工作点或处于饱和状态,或者您是否将放电装置连接到了采样电容?只有GaAs-MESFET才会在这里做,如果有的话。
电路对布局非常敏感,必须使用高频方法,如使用实心地面等
是的,电路处于OPA860可能的边界,此电路与R6,R7和C2提供的解补偿网络一起工作,尝试调节这些组件值可能会很有帮助。而且,尝试调节采样电容C5可能会有所帮助。
出于许多原因,这些电路只能在有限的输入信号范围内正常工作。由于OPA860显示转换速率受限,因此此电路的振幅值2V可能过高。我会尝试使用输入电压分压器来降低输入电压,并以此降低转换速率。如果必须处理大振幅,则使用多个并联电路(每个电路都带有合适的输入分压器)来覆盖整个范围可能会有所帮助。
肖特基二极管在这方面起着重要作用,它们应选择具有超低转换时间和结电容的。因此,尝试不同的二极管也可能会有所帮助。