This thread has been locked.

If you have a related question, please click the "Ask a related question" button in the top right corner. The newly created question will be automatically linked to this question.

利用求和电路进行电压抬升时遇到的问题



如附件所示,一个求和电路,目的是将波形抬升500mV,结果不管怎么调电位器,波形仅仅被反相 了,直流偏置始终为零,求教!

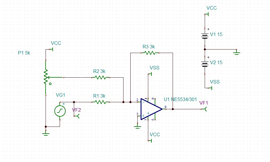
  • 你这个电路是不科学的

    你应该在直流输入前面加一个跟随器

    如下图所示

  • shuheng hu 说:

    如附件所示,一个求和电路,目的是将波形抬升500mV,结果不管怎么调电位器,波形仅仅被反相 了,直流偏置始终为零,求教!

    首先你的偏置电路应该加在正相端,输出才能是正的直流电压。

    其次是你的偏置电路和反馈电路的电阻形成了分压电路,放大倍数和偏置大小相互影响,这是个很严重的错误,。应该把偏置调节电路加到正相端就可以同时解决这两个问题。

    其实不是没有直流输出,而是直流信号很小。你可以画一下它反相端的等效电路,经过计算最大偏置为-100mv左右。

  • 你如果想抬升的话把vcc换成vee,就好了,你的电路只能下降,这个电路能够改变直流分量的,上面两位说的也对

    用示波器测不到直流分量的话可能是示波器设置到交流档了。

  • 楼主你好。

    对于你的应用,需要将正弦信号太高500mV,给你两种办法,一种是加入直流偏置,另一种反向加法器,如图所示:

    要注意:

    无论用那种方法,切记不能单纯地靠滑动变阻器分压得到,因为这样会给变接入电路中电阻的值(理想电压源为0阻抗)

    最简单的办法就是利用跟随器进行隔离。

  • 请问您的输入信号是双极性信号,还是单极性信号?

  • 大家好,

    关于如何偏置一个信号的问题,看了很多人的做法,做法也很多。

    这里我提供两种方法,供大家参考。

    请看附件中的仿真文件和说明!谢谢!

    Best Regards,

    Iven Xu

    How to bias a signal-Rev01.TSC
  • 大家好,

    关于如何偏置一个信号的问题,看了很多人的做法,做法也很多。

    这里我提供两种方法,供大家参考。

    请看附件中的仿真文件和说明!谢谢!

    Best Regards,

    Iven Xu

    How to bias a signal-Rev02.TSC