Other Parts Discussed in Thread: OPA847
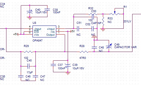
在这个电路中,OPA847的1脚有大概33M的高频信号插入了输入信号(KHz级),这样的话最后的输出就有混合信号使得原想得到的波形显得很粗,请高手们帮忙想想办法能否滤掉这个高频,谢谢
This thread has been locked.
If you have a related question, please click the "Ask a related question" button in the top right corner. The newly created question will be automatically linked to this question.
Other Parts Discussed in Thread: OPA847
在这个电路中,OPA847的1脚有大概33M的高频信号插入了输入信号(KHz级),这样的话最后的输出就有混合信号使得原想得到的波形显得很粗,请高手们帮忙想想办法能否滤掉这个高频,谢谢
1. 首先你确定这个干扰信号来自于pin 1,最好能把输入输出pin信号波形,以及各电源引脚的纹波波形发上来;
2. 如果是负电源带来的33M信号干扰,最好去查下为什么电源上会有这个高频纹波。因为对于运放来讲,虽然PSRR一般可以抑制电源纹波,但是PSRR是会随着频率下降的,到了33MHz, 已经降到50dB以下了。所以还是需要你从负电源上去找原因。