This thread has been locked.

If you have a related question, please click the "Ask a related question" button in the top right corner. The newly created question will be automatically linked to this question.

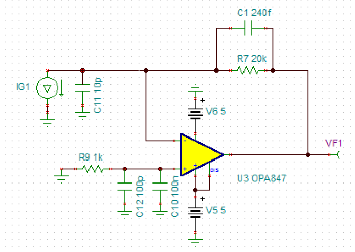
OPA657用作TIA时如何调零?

Other Parts Discussed in Thread: OPA657

OPA657用作TIA进行光电信号探测时,输出端会有信号被抬高的问题,是不是必须要通过调零来解决该问题呢?该如何调零呢?谢谢了!

PS:原理图如附件所示,图中是847,我截的图而已,实际测试用的是OPA657