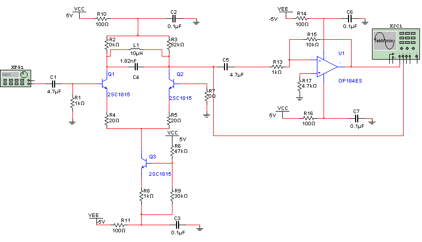
最近在做一个滤波放大电路,电路图如下:
中心频率1.5MHz,总增益40dB。输入1.5MHz,幅值为10mv~30mv的正弦波做测试,但是在输入幅值为18、19mv正弦波时,发现输出信号变化很大,第一张是时间轴小的图形,第二张是时间轴刻度变大的图形,有点像调制,但是只有18、19mv输入才有这种现象,小信号、大信号都正常放大,可能是什么原因呢?
This thread has been locked.
If you have a related question, please click the "Ask a related question" button in the top right corner. The newly created question will be automatically linked to this question.