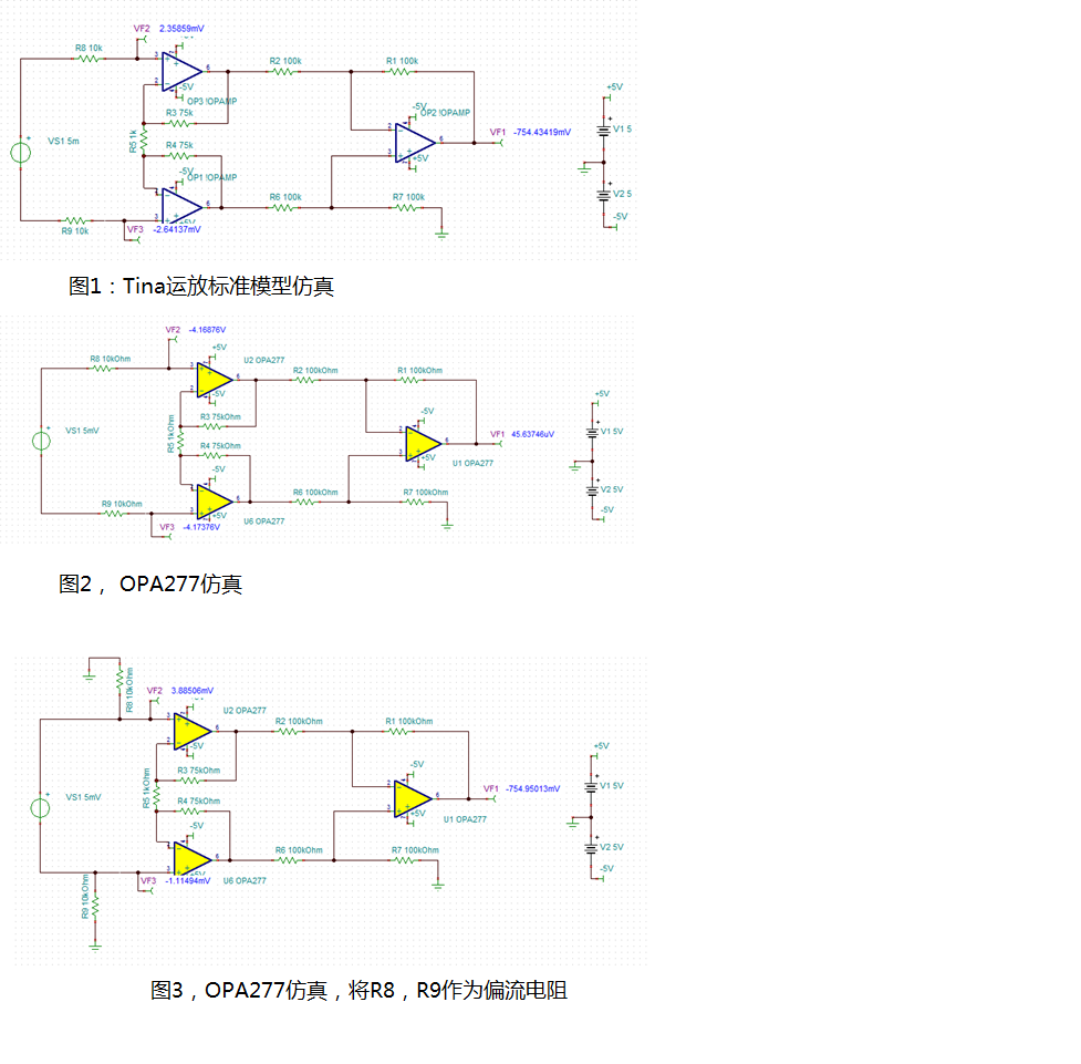
图1,,用TIna对通用运放模型仿真,共模电压范围正确,输出与计算值相近。图2,换成OPA277,结果就是错误的,共模电压也在允许值之外。图3,将输入R8、R9与输入端并联到地,结果又是对的。
Tina中的通用运放模型与专用模型(如OPA277)有什么区别,为什么会出现这种现象?通用模型内部哪些情况下,不能用通用模型替代专用模型?
在图2中,共模电压被抬到-4.1V,是不是因为输入偏置电流加在了运放输入共模电阻上了?OPA277共模电阻是250GΩ。电压的正负是不是由偏置电流的方向决定的?
而在图3中,R8,R9就作为了输入共模电阻,所以共模电压就非常小了。
