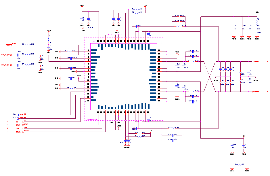
TAS5613为什么在没有负载的时候功耗很大,电压28V功率27W,没有负载,功率应该这么大吗
This thread has been locked.
If you have a related question, please click the "Ask a related question" button in the top right corner. The newly created question will be automatically linked to this question.
就是按照TAS5613的手册连接的,可能是什么原因呢
你好,你的图看起来不是很清楚,不知道你用的自举电容是多大的,请使用33nF陶瓷电容,否则可能会导致FET管子不完全打开而功耗增大
没有输出,看下SD,OTW1,OTW2引脚的状态,是否由于过温导致芯片进入shut down状态