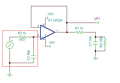
短接LM324的反相输入与输出构成普通的跟随器,后级经过1k,10nF的RC 滤波后接100kohm级负载,发现在3kHz左右已经产生10度左右相位延迟,请教有办法保证10kHz范围内尽量减小delay吗?或者有其它pin 2pin 兼容的运放推荐?谢谢!
This thread has been locked.
If you have a related question, please click the "Ask a related question" button in the top right corner. The newly created question will be automatically linked to this question.
你是用小信号(几百mV)测量吗? 如果小信号,用带宽增益积计算,LM324是够的。
如果你用大信号,比如几V的信号,应该会受到压摆率的影响。
如果你把信号变小,delay改善明显的话应该就是受压摆率影响的,所以换个SR稍微大一点的运放应该能改善。