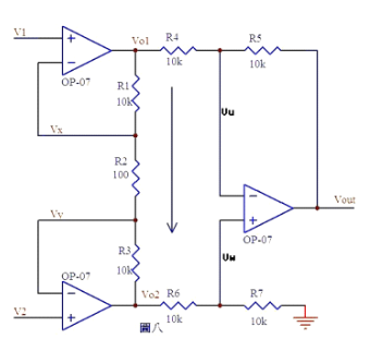
由虚短知Vx=V1……a
Vy=V2……b
由虚断知,运放输入端没有电流流过,则R1、R2、R3可视为串联,通过每一个电阻的电流是相同的,电流I=(Vx-Vy)/R2……c
则:Vo1-Vo2=I*(R1+R2+R3)=(Vx-Vy)(R1+R2+R3)/R2……d
由虚断知,流过R6与流过R7的电流相等,若R6=R7,则Vw=Vo2/2……e
同理若R4=R5,则Vout–Vu=Vu–Vo1,故Vu=(Vout+Vo1)/2……f
由虚短知,Vu=Vw……g
由efg得Vout=Vo2–Vo1……h
由dh得Vout=(Vy–Vx)(R1+R2+R3)/R2上式中
(R1+R2+R3)/R2是定值,此值确定了差值(Vy–Vx)的放大倍数。
这个电路就是传说中的差分放大电路了。
