opa695的手册上第14页图3
第一部分的电容是隔直作用。datesheet说第二部分的电容也是隔直作用。这里的直流是哪里来的?不是在第一部分就隔掉了吗?我用TI的软件tian90 仿真此图。若加上第二部分的电容如图
进行分析时就会显示
这是怎么回事,之前的电路在放大器输出部分加电容就会出现此问题,但在输入部分就电容就可以,希望大家帮我解答。多谢!还有datesheet首页说在增益为8时,带宽可以达到450MHZ,针对的是这个图吗?
This thread has been locked.
If you have a related question, please click the "Ask a related question" button in the top right corner. The newly created question will be automatically linked to this question.
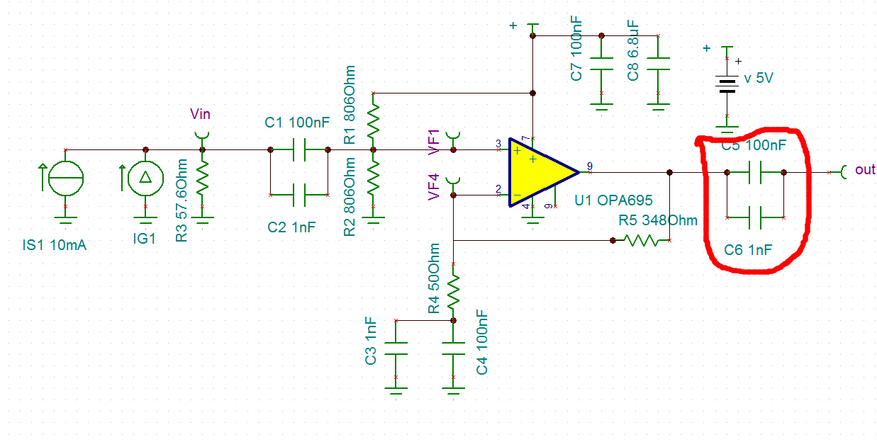
opa695的手册上第14页图3
第一部分的电容是隔直作用。datesheet说第二部分的电容也是隔直作用。这里的直流是哪里来的?不是在第一部分就隔掉了吗?我用TI的软件tian90 仿真此图。若加上第二部分的电容如图
进行分析时就会显示
这是怎么回事,之前的电路在放大器输出部分加电容就会出现此问题,但在输入部分就电容就可以,希望大家帮我解答。多谢!还有datesheet首页说在增益为8时,带宽可以达到450MHZ,针对的是这个图吗?