This thread has been locked.

If you have a related question, please click the "Ask a related question" button in the top right corner. The newly created question will be automatically linked to this question.

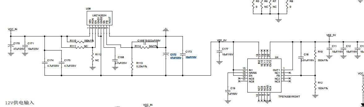
运放负电源LMH14202H问题请教?



    大家好,我利用LMH14202H做负电源输出(电路见附件),VCC_IN=12V,C174、C175为空,LMH14202H输出负6V。

    目前遇到的问题是,电源片子工作一段时间过后,输出电压会降低到0V,然后立马又恢复到负6V。个人怀疑是电源片子的自关断功能的原因,但是不确定,大家帮

我分析分析,不甚感激啊!

  • 你好,断开对其他电路的供电,还是这种情况吗?

    最好先确认下是否是电源的问题还是后端设计的的原因引起的?你可以先到电源板块去问下。

  • 楼主您好,你的这个现象很有可能是芯片的自保护工作导致的。

    这个器件支持过热保护、过流保护、短路保护、输入欠压保护。

    看你的描述,芯片一会儿工作,一会儿又可以恢复,有90%的可能是芯片过热保护了。楼主可以检查一下,注意安全哦~