This thread has been locked.

If you have a related question, please click the "Ask a related question" button in the top right corner. The newly created question will be automatically linked to this question.

【】过零比较器



电压比较器
单电压供电或双电压供电
宽工作电压2V~36V 或者±1V~±18V
单路耗电电流(与供电电压无关):典型值0.4mA(TI,ST),0.8mA(UTC),
低输入偏置电流典型值 :25 nA
低输入失调电流典型值:5nA
低输入失调电压典型值:5mV
输入共模电压范围甚可到地。
差分输入电压范围等于额定供电电压范围 :36 V
低饱和输出电压
可直接与 TTL 及 CMOS 逻辑电路连接
工作温度:–25°C~+85°C
封装:SOIC-8,DIP-8
共模输入电压范围宽 VIC=0~VCC-1.5V
输出与TTL,DTL,MOS,CMOS 等兼容
采用双列直插8 脚塑料封装(DIP8)和微形的双列8 脚塑料封装(SOP8)
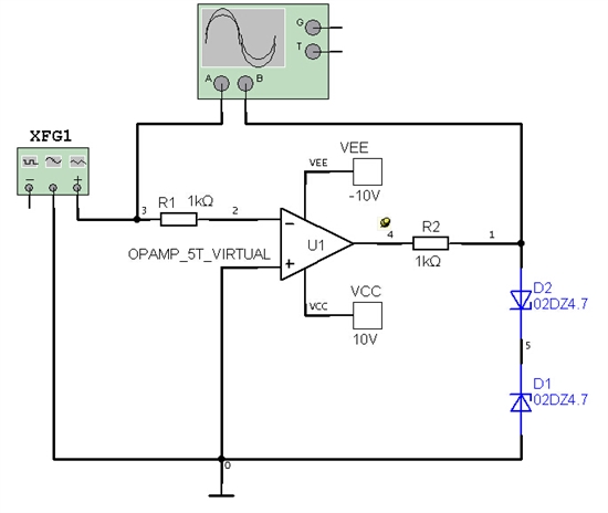
仿真的电路
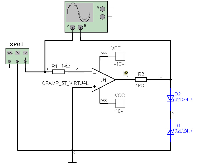
仿真结果