Other Parts Discussed in Thread: PGA309
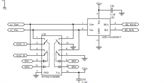
在用PGA309 -USB DAQ板标定PGA309的过程中,ADC无法采集到电压信号,后查找原因发现U20(ADS1100A01IDBVT)以及Q4(MMBT4003)损坏,换完这两个器件后,测试AVCC引脚电压为5.04V(未换之前一直在3.9V左右);然后读取PGA309的输出电压值,发现可以读取了,但是读取的数值不正确,请问一下专家,这个是不是需要重新标定USB DAQ板啊?或者有没有其他别的原因?
注:关于U20以及Q4的电路见USB DAQ PLATFORM USERS GUIDE.
