本滤波电路采用高通滤波电路和低通滤波电路级联的方法,实现了带通滤波的效果,通带为300Hz到3400Hz。本电路的设计初衷是为数字电话机提供滤波服务的。通带中大的模拟信号经过一个带通滤波器,滤波器的通带为300Hz到3400KHz。
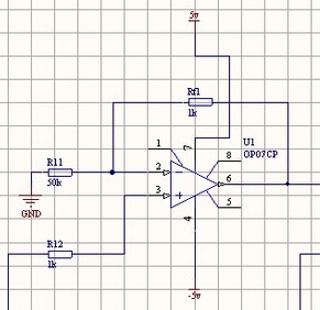
OP07芯片是一种低噪声,非斩波稳零的双极性运算放大器集成电路。由于OP07具有非常低的输入失调电压(对于OP07A最大为25μV),所以OP07在很多应用场合不需要额外的调零措施。OP07同时具有输入偏置电流低(OP07A为±2nA)和开环增益高(对于OP07A为300V/mV)的特点,这种低失调、高开环增益的特性使得OP07特别适用于高增益的测量设备和放大传感器的微弱信号等方面。




