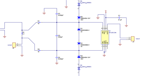
1.输入部分电阻和对地电容如果理解为是对每个输入脚的低通滤波,那么两个脚之间连个0.82u的电容是什么意思?
2.后面那么多个二极管,又有肖特基,又有稳压管,除了限制输入电压是干什么用的?
先谢谢各位TI的大神了
This thread has been locked.
If you have a related question, please click the "Ask a related question" button in the top right corner. The newly created question will be automatically linked to this question.
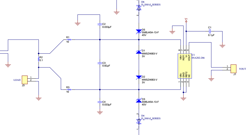
1.输入部分电阻和对地电容如果理解为是对每个输入脚的低通滤波,那么两个脚之间连个0.82u的电容是什么意思?
2.后面那么多个二极管,又有肖特基,又有稳压管,除了限制输入电压是干什么用的?
先谢谢各位TI的大神了