采用两片vca821级联时,一旦接入第二片,第一片的输出信号就会变糟糕,不知道是不是阻抗匹配的问题。
还有关于vca821在正负5V供电时,所能达到的最大输出峰峰值为多少?
This thread has been locked.
If you have a related question, please click the "Ask a related question" button in the top right corner. The newly created question will be automatically linked to this question.
你好,看到你们的回复我很激动,我也在做VCA821,但是菜鸟一个。英文也不好,我把vca821的手册用谷歌翻译了一遍,还是没看懂,例如
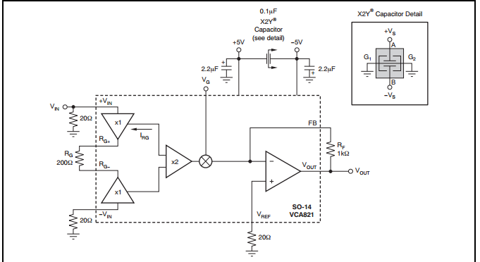
1:Rg是干嘛的?Rf是干嘛的,它不是压控放大吗?为什么不同的倍数还要对应不同的Rg,Rf,那要是这样,我还怎么实现压控?
2:我按照官方给的图,搭建了电路,不能实现任何放大之类的,波形都是很糟糕的。
3:如果你们有相应的图的话,发我一个,我试着做一下。
我会一直等,最近要参加比赛了,做VCA810,,VCA821一个多月了,还是没有头目。
(我的VCA810做出来后,压控放大,放大结果和理论有相当一部分的差距,但是缩小却很准确。电路是我自己焊接的,没有画PCB)