This thread has been locked.

If you have a related question, please click the "Ask a related question" button in the top right corner. The newly created question will be automatically linked to this question.

器件咨询



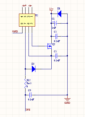
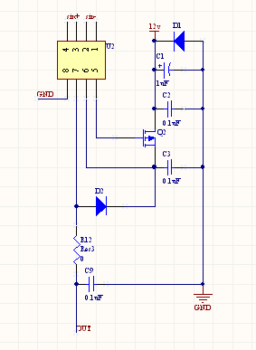
您好,我是贵公司的忠实客户。最近我在分析电路的时候发现了一款未知器件,封装为so8形式,功能主要是实现高精度差分放大,同时该器件与mmbf4392场效应管相接,可能具有驱动场效应管的功能。该器件的电路原理图如图所示,其中2、4引脚接输入-和输入+,5、6引脚接场效应管的G级和D级,7引脚为差分放大的输出端,8引脚接地。场效应管S级接12v电压,分析得知场效应管的功能可能是由该未知器件驱动并输出5v电压。

       请问贵公司有没有类似功能的器件,可否给我推荐一两个型号的类似器件?谢谢!

  • 从图中看不出来高精度差分放大的功能。请问这个电路是应用在什么场合?图中的mos管是做什么用途,这两个二极管的位置有点奇怪。如果仅仅需要差分放大的话,可以看看http://www.ti.com/lsds/ti/amplifiers-linear/fully-differential-amplifier-products.page