图二波形是在输入为50kHZ,峰峰值为6伏时的输出。我觉得峰值较大时,比较难检波,所以用了分压。我想问的是:(1)当频率一定时,大电压与小电压哪个易检测;(2)为什么频率较高时(几十k),就检不到峰值了;(3)时间常数RC不应该是越小时越容易检到峰值吗?但时间常数太小时,甚至出现了检到的峰值比给定值还高?
This thread has been locked.
If you have a related question, please click the "Ask a related question" button in the top right corner. The newly created question will be automatically linked to this question.
1.大电压精度高些
2.频率太高会超过运放的响应范围
3.时间常数越大越容易
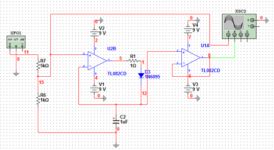
建议观察信号流向上各个节点的电压是不是和理论一样,比如U2B的5脚,D3两端的电压。
1.信号太小,比如mV级的,由于噪声和offset会影响精度,所以大信号,大于几百mV的精度会高些。
2.不知道你指的时间常数是那两个元件的乘积?
3.建议尝试不同的运放和二极管,提高运放的供电电压作对比?