This thread has been locked.

If you have a related question, please click the "Ask a related question" button in the top right corner. The newly created question will be automatically linked to this question.

求大神帮看看THS3201在50MhZ到110MhZ带内出现了一个很大的波动



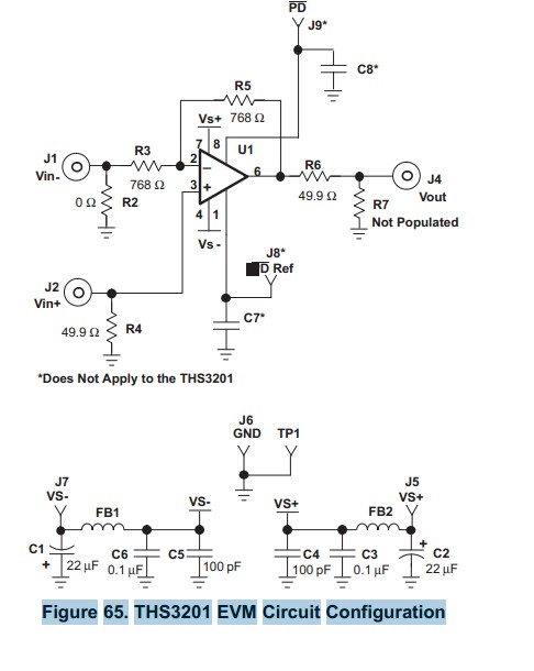
我是按照datasheet上  Figure65.THS3201EVMCircuitConfiguration的图接的电路,