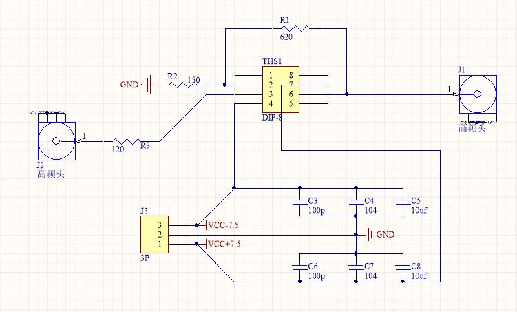
参数选取完全按照推荐阻值,同时相关部分做了以下调整:
1.电路板完全按照原理图布局,同时去掉输入端,输出端信号线周围地;
2.输入端串联接入120欧匹配电阻(调试时,去掉后无影响)
3.输入端没有接入50欧信号源匹配电阻(接入后无影响,芯片发热)
4.输出端没有串接入50+50欧负载(接入后芯片发热,无改善)
同时,用op37做电路测试,在宽带内正常放大5倍无异常。
本人写的如此详细,足见我诚意,希望大神尽快解决,感激涕零啊!!
This thread has been locked.
If you have a related question, please click the "Ask a related question" button in the top right corner. The newly created question will be automatically linked to this question.
参数选取完全按照推荐阻值,同时相关部分做了以下调整:
1.电路板完全按照原理图布局,同时去掉输入端,输出端信号线周围地;
2.输入端串联接入120欧匹配电阻(调试时,去掉后无影响)
3.输入端没有接入50欧信号源匹配电阻(接入后无影响,芯片发热)
4.输出端没有串接入50+50欧负载(接入后芯片发热,无改善)
同时,用op37做电路测试,在宽带内正常放大5倍无异常。
本人写的如此详细,足见我诚意,希望大神尽快解决,感激涕零啊!!
1.实际方法倍数是多少?
2.阻抗匹配对于高速运放很重要。就是50欧电阻一定要接。
3.阻抗匹配后,增益会有6db的变化。
放大倍数的定义是,放大器的输出比上放大器的输入。
也就是说不能通过观察信号发生器上的数值来计算放大倍数,需要测量实际输出放大器输入节点上的电压来计算。一般信号发生器的输出阻抗是50欧姆。
如果只放大了两倍,是否可以通过调节反馈电阻来达到5倍的效果?