This thread has been locked.

If you have a related question, please click the "Ask a related question" button in the top right corner. The newly created question will be automatically linked to this question.

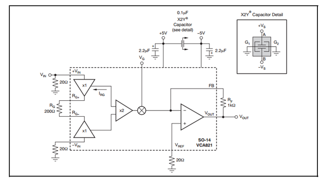
vca821上电就发烫为什么?

Other Parts Discussed in Thread: VCA821

我按照芯片手册上的电路焊接好后 只要一上电vca821就好烫,很容易就烧坏,是什么原因呢?