This thread has been locked.

If you have a related question, please click the "Ask a related question" button in the top right corner. The newly created question will be automatically linked to this question.

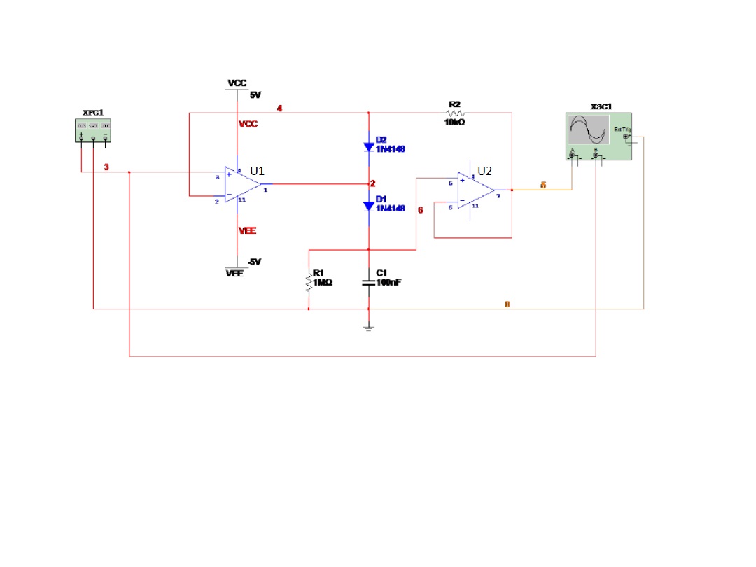
求峰值检测电路



最好是高速比较器和高速三极管组成的峰值检测电路。要求10Hz到10M,信号500mv以上。跪谢!