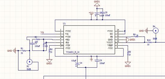
我按照VCA821芯片手册的AGC电路做了一下:
电路图基本是一样的,测试时发现第二级的输出波形上端是截止的,应该有个不小的直流分量:
请问这个可能是什么原因照成的呢?谢谢!
This thread has been locked.
If you have a related question, please click the "Ask a related question" button in the top right corner. The newly created question will be automatically linked to this question.
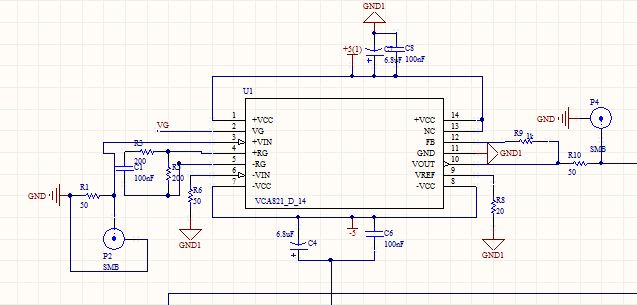
我按照VCA821芯片手册的AGC电路做了一下:
电路图基本是一样的,测试时发现第二级的输出波形上端是截止的,应该有个不小的直流分量:
请问这个可能是什么原因照成的呢?谢谢!
我刚刚试了直接在第二级输入一个10K、幅值200mV的正弦波,断开了第三极(第一级没有断开),输出波形还是跟图上的差不多
在第一级输入的话第一级输出也是不错的正弦波,控制电压Vg基本在4.3V左右,调节Vref并没有作用
应该是芯片坏了,换了一个芯片就好了。。。。但是输出直流偏置的问题还有待解决。