This thread has been locked.

If you have a related question, please click the "Ask a related question" button in the top right corner. The newly created question will be automatically linked to this question.

UAF42 TINA-TI仿真 60HZ陷波电路

Other Parts Discussed in Thread: UAF42

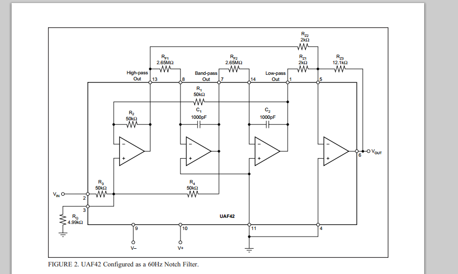
这是60HZ陷波的典型电路,我按照上面的连接后结果仿真结果与理论相差很大,不知道为什么?附件里是我的仿真结果。原理图是:

UAF42.TSC