This thread has been locked.

If you have a related question, please click the "Ask a related question" button in the top right corner. The newly created question will be automatically linked to this question.

INA122U的仪表放大器输出环路稳定性



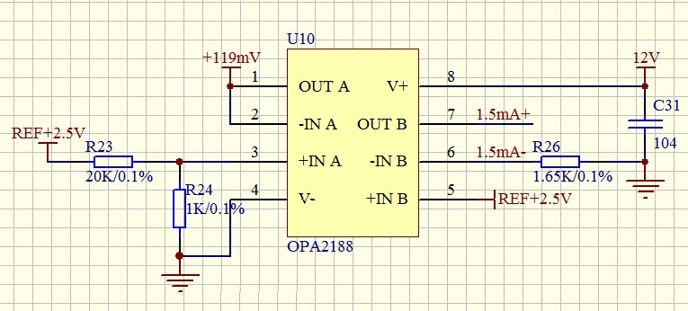
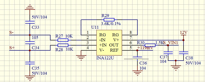
如图1所示电路,仪表放大器输出通过RC接单片机ADC口,对于传感器零点或某定点,单片机ADC口采集上电时AD值上升,达到某值后稳定,波形类似图2,但此过程时间较长,约在十分钟左右,方能趋于稳定。感觉是仪表放输出端给滤波电容充电导致。不知是何原因,如何消除此影响,想上电就能在短时间让ADC采集值趋于稳定,请教。