TI的模拟工程师你们好
我想问一下用小电流去测量大电阻(50M欧)的电阻。结果测量出来的值不是50M而是随机的。要么是超过想要的值要么就是小于。是什么原因造成的啊,是电路的设计有问题还是有别的原因。那TI有没有参考设计电路或者是技术文章。
2,)为什么我测量小电流老是跟电阻一样有随机变动啊。是什么原因的。我们测量的电流时薇安的老是不稳定。我们要的是TI的OPA547芯片。
不知TI的模拟设计工程师有没有好解决办法,把他稳定下来。我在这里欢迎大家提出意见,或者是好的想法谢谢大家了。
This thread has been locked.
If you have a related question, please click the "Ask a related question" button in the top right corner. The newly created question will be automatically linked to this question.
TI的模拟工程师你们好
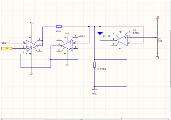
我想问一下用小电流去测量大电阻(50M欧)的电阻。结果测量出来的值不是50M而是随机的。要么是超过想要的值要么就是小于。是什么原因造成的啊,是电路的设计有问题还是有别的原因。那TI有没有参考设计电路或者是技术文章。
2,)为什么我测量小电流老是跟电阻一样有随机变动啊。是什么原因的。我们测量的电流时薇安的老是不稳定。我们要的是TI的OPA547芯片。
不知TI的模拟设计工程师有没有好解决办法,把他稳定下来。我在这里欢迎大家提出意见,或者是好的想法谢谢大家了。