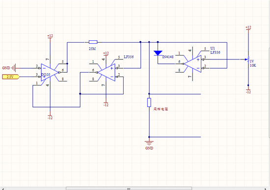
请教TI的工程师们
我想用什么芯片去测量电感和电容和频率呢,但是还要怎么做到稳定性。
2)如果用交流能测量出电阻电压和电流吗。如果用频率能测量电阻电流电压吗,以上哪一种可性呢谢谢大家
This thread has been locked.
If you have a related question, please click the "Ask a related question" button in the top right corner. The newly created question will be automatically linked to this question.
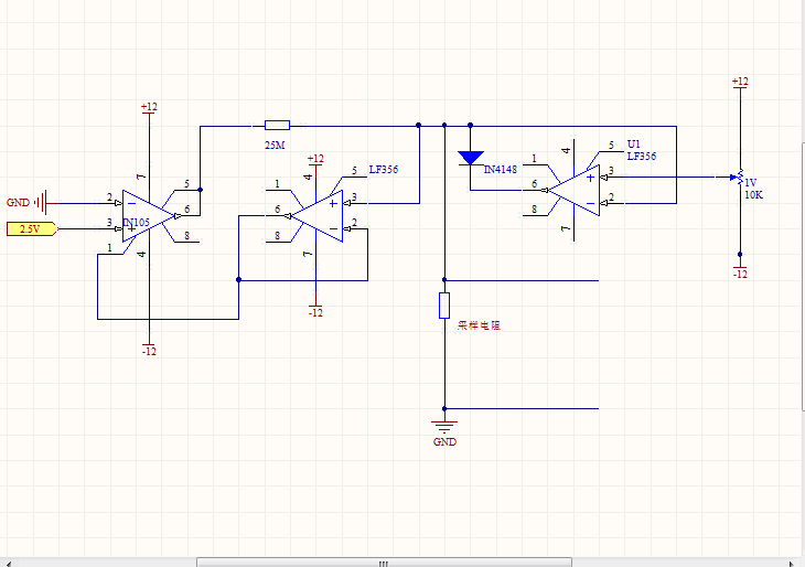
请教TI的工程师们
我想用什么芯片去测量电感和电容和频率呢,但是还要怎么做到稳定性。
2)如果用交流能测量出电阻电压和电流吗。如果用频率能测量电阻电流电压吗,以上哪一种可性呢谢谢大家