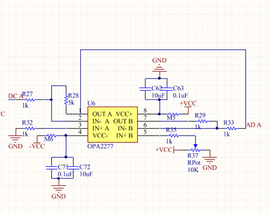
opa2277做加法电路的时候,正电源的电压从5V被拉低到1.3V,并且正极电流达到2点多安培,负电源的电压还是保持在5V,但是没有工作电流。
电路图是这样的
This thread has been locked.
If you have a related question, please click the "Ask a related question" button in the top right corner. The newly created question will be automatically linked to this question.
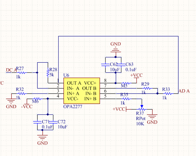
opa2277做加法电路的时候,正电源的电压从5V被拉低到1.3V,并且正极电流达到2点多安培,负电源的电压还是保持在5V,但是没有工作电流。
电路图是这样的