你好,我将运放电路和有源滤波电路级联后接入到示波器去观测波形,发现波形始终在跳动。我接入一个10Hz幅值为80mV的正弦波,放大倍数为100,输出是正常的(放大电路供电为±10V);但是当我接入一个20KHz的正弦波时,输出不正常,正弦波一直在跳动,还伴随着失真。这是因为什么呢?是因为放大器和滤波电路需要进行阻抗匹配吗?还是什么其他原因?设计滤波器时应该注意什么参数呢?还望解答!谢谢
This thread has been locked.
If you have a related question, please click the "Ask a related question" button in the top right corner. The newly created question will be automatically linked to this question.
您好,使用的哪款运放型号?
您说的输出正常和不正常是指的第一级放大输出还是第二级放大器输出?
可以将电路图和失真波形附上看下。
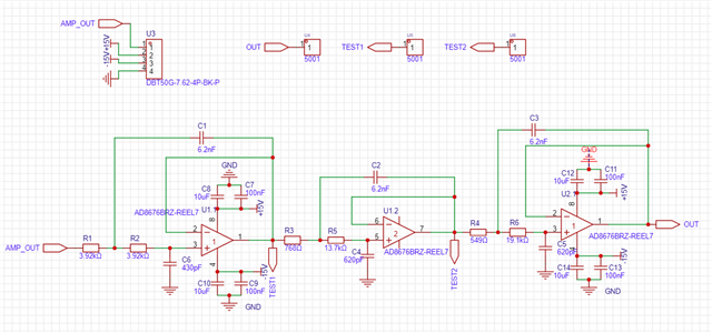
你好,我用的运放型号是AD8421,滤波电路用的是AD8676,原理图和PCB如图。

我单独测试我的放大电路是没有问题的。然后不管是我单独测试我的滤波电路还是将放大和滤波电路连起来一起测试,还是一样的问题。滤波电路的截止频率设计为25KHz。
问题如下:当我G=20倍,信号发生器输出25KHz,幅值为400mv的正弦波,波形疯狂跳动不正常。如图
。
但是当我G=20倍,信号发生器输出1KHz,幅值为400mv的正弦波,波形又恢复正常。如图
。
也就是当放大后的电压差不多接近饱和电压时,如果信号频率过高,波形就会一直跳动不正常。
当放大后的电压未到饱和电压时,就算频率>25KHz,波形正常。
此外,当我G=2倍时,用信号发生器输出一个幅值为2V的正弦波信号,经过放大滤波后出来的波形如图
,波形失真,而并不是出现“削顶”饱和的波形。
不知道是因为什么原因,还请专家分析一下,谢谢
也就是当放大后的电压差不多接近饱和电压时,如果信号频率过高,波形就会一直跳动不正常。
当放大后的电压未到饱和电压时,就算频率>25KHz,波形正常。
您好,关于您的问题,首先您使用的是ADI的器件,您应该直接联系ADI的技术支持。
那么关于您提到的知识点,很大可能是因为运放的压摆率不够。
SR=2*PAI*Vp*f. Vp指的是输出信号的幅值。
datasheet中给的增益带宽积通常是针对小信号的,比如100mVpp,对于大信号来说,还受到压摆率的限制。
所以一定频率下的信号,我们要看运放的压摆率是否足够。
不仅仅是ADI的运放,我们在选择一款运放时,是要考虑SR这个参数的。
由于我们对其他公司的器件电气参数不是非常熟悉,关于它表现出来的特性,还是建议您直接联系ADI的技术支持。
如果在使用TI的器件有疑问的时候,可随时发帖。
您好,所以这就需要您联系下ADI的技术支持。
像我们有些运放,实际应用发现SR和数据手册中怎么会有不符的现象,原因有很多,下面这篇FAQ是针对不同架构比如CMOS,双极型运放的分析,有些运放是在VID的一定范围内是通过压摆率升压,有些则不是,所以具体型号具体分析:您可以看下这篇FAQ介绍的非常好: