This thread has been locked.

If you have a related question, please click the "Ask a related question" button in the top right corner. The newly created question will be automatically linked to this question.

用OPA690做同相放大电路放大直流信号出问题了

Other Parts Discussed in Thread: OPA695, LM324, OPA690

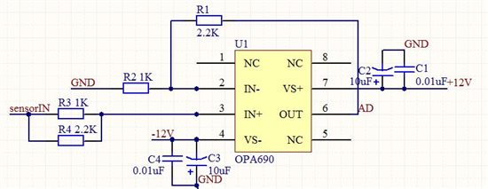
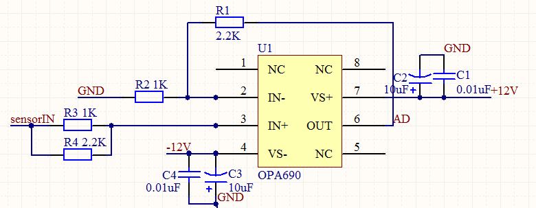
在使用光电池做传感器的时候需要将光电池电压进行3倍的放大,本来用LM324放大没有任何问题,但是感觉噪声有点大,后来想采用OPA690,但是画好板子之后发现OPA690根本不能用,输出电压一直在变化,也不知道是不是放大器振荡了,以前总是感觉像OPA690系列的放大器应该会比LM324有好的效果,这次尝试过之后发现似乎不是这样,后来换成OPA695也试过还是不行,负端电压还是跟随正端变化的,但是经过电阻连到输出端之后就完全不正确了,小弟不怎么了解,还望有人来指点指点。下面是我的原理图:

PCB版图在下面:

还望有人指点一二,万分感激!

刚刚用TINA仿真了一下,其输出是与输入变化相对应的,放大倍数也对,但是为什么实际应用中会出现这个问题呢?是我的布板有问题吗?