Part Number: INA849
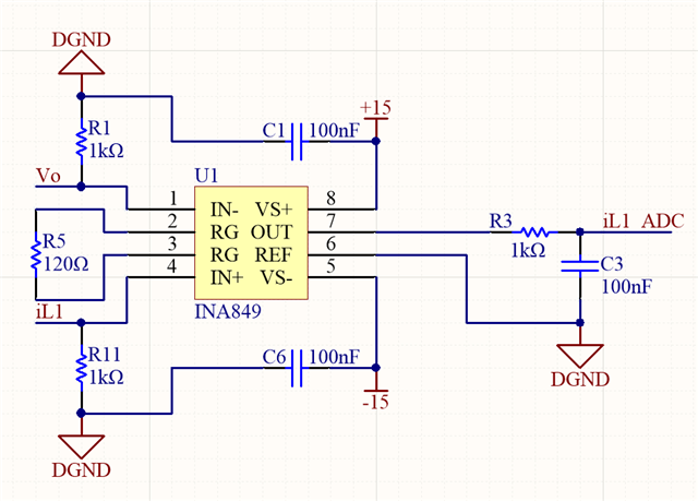
您好,我在TINA仿真中采用INA849对电流采样进行了仿真,仿真结果显示采样结果正确,/cfs-file/__key/communityserver-discussions-components-files/52/INA849-1213.TSC,这是我的仿真模型
但实际电流采样却存在问题,如图:/resized-image/__size/640x480/__key/communityserver-discussions-components-files/52/_AE5FE14FFE5647725F00_20231213212547.png
我的实际电路原理图如下:



