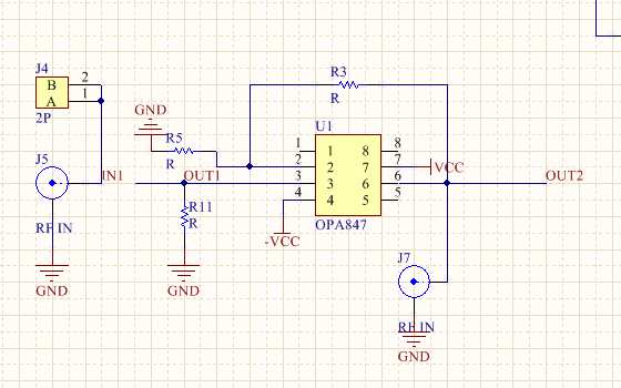
电路如图,每一级放大20倍,阻抗匹配后变为10倍,每一级选择由继电器来切换,实际测试的时候两级级联的时候在30MHz以上会出现多次谐波,怎么解决呢?
This thread has been locked.
If you have a related question, please click the "Ask a related question" button in the top right corner. The newly created question will be automatically linked to this question.