This thread has been locked.

If you have a related question, please click the "Ask a related question" button in the top right corner. The newly created question will be automatically linked to this question.

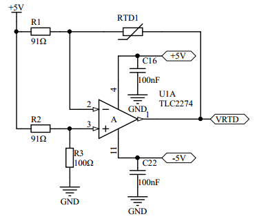
线性电桥测Pt100,很奇怪

Other Parts Discussed in Thread: TLC2274

诸君:

        用线性电桥测Pt100,即上图中的RTD1,运放选用TLC2274,电路用面包板搭建好了,但是输出不正确。其中2脚电压为+3.6V,3脚为+2.6V,输出竟然是正的+1.39V,求解?