您好,最近使用LM324DR来驱动传感器的红外发射二级管。但是遇到了问题。
LM324DR有四路输出,每路使用20MA的电流来驱动后级的红外发射管,但是LM324DR芯片特别烫,环境为常温。
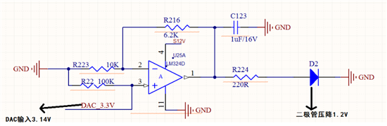
因为我看这个芯片的典型值可以输出到30MA,所以觉得很奇怪,是不是设计有问题? 下图为一路的原理图,其它四路一样,请帮忙分析一下,谢谢了。
This thread has been locked.
If you have a related question, please click the "Ask a related question" button in the top right corner. The newly created question will be automatically linked to this question.
你的电源电压比较高,12V,而红外管压降也就是1.2V,所以运放上有10.8V的压降,没路20mA,4路就是80mA。
根据功耗等于电压乘以电流,那么运放的损耗是864mW,这样的功耗对于没有散热的塑料封装是比较大的。
建议:
1.外加扩流三极管。
2.使用稍微低一些的电源电压。
3.将电阻R224加大。