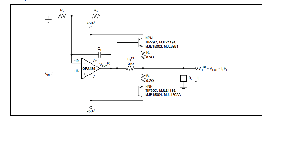
我用了OPA454组成的电流源电路,如图所示,但是和图中的主要区别在于我的负载部分为图中的R2部分,三极管输出端没有电阻RL。电流源输出经过电缆连接到负载电路中。
我的问题;
1,这个电流源电路的容性负载应该怎么考虑?
2,如果没有推挽,为使反馈运放稳定可以加适当的反馈电容消除振荡,位置如图的Cf,但是考虑到推挽电路,电容的位置该怎么考虑?
This thread has been locked.
If you have a related question, please click the "Ask a related question" button in the top right corner. The newly created question will be automatically linked to this question.
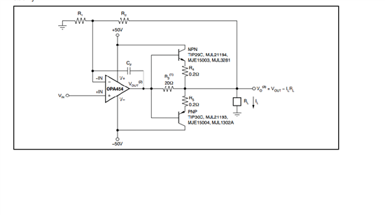
我用了OPA454组成的电流源电路,如图所示,但是和图中的主要区别在于我的负载部分为图中的R2部分,三极管输出端没有电阻RL。电流源输出经过电缆连接到负载电路中。
我的问题;
1,这个电流源电路的容性负载应该怎么考虑?
2,如果没有推挽,为使反馈运放稳定可以加适当的反馈电容消除振荡,位置如图的Cf,但是考虑到推挽电路,电容的位置该怎么考虑?