Part Number: LMH32404
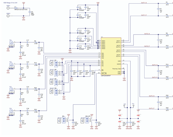
按照官网给的模块画出的图,为什么会显示Format '%s' invalid or incompatible with argument?(第一张是TINA——TI仿真图,第二张是官网图)


This thread has been locked.
If you have a related question, please click the "Ask a related question" button in the top right corner. The newly created question will be automatically linked to this question.