This thread has been locked.

If you have a related question, please click the "Ask a related question" button in the top right corner. The newly created question will be automatically linked to this question.

VCA820 Datasheet中AGC LOOP没用

Other Parts Discussed in Thread: VCA820

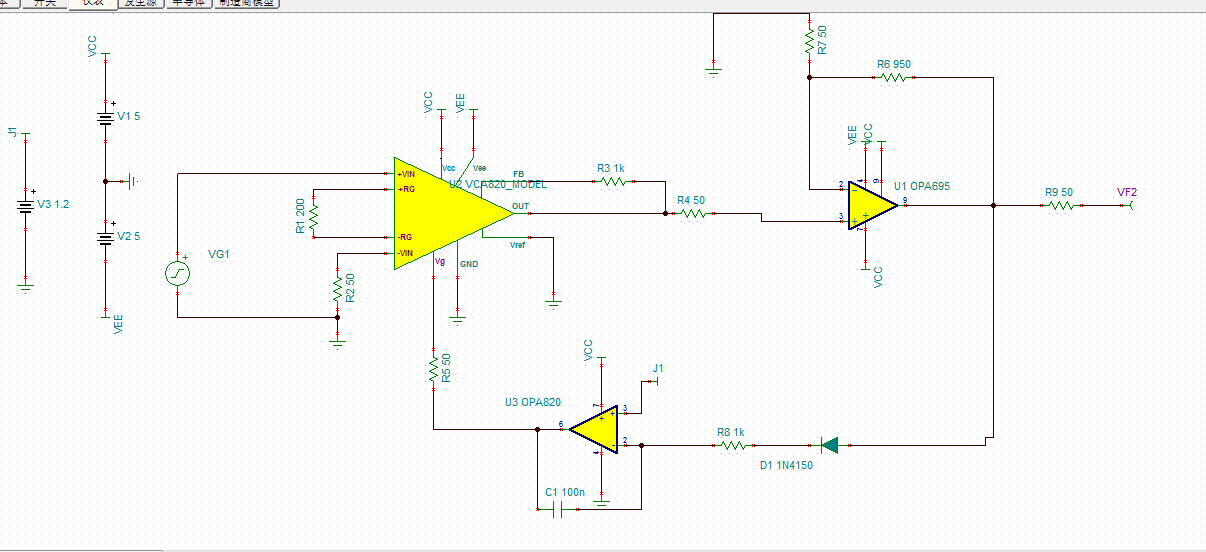
按照官方手册中给的AGC环 用TINA仿真软件并无任何效果  亲各位大神看看 参数完全按照数据 手册设定

 

下图是交流分析

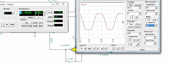
通过调节频率  发现在10Mhz吻合与交流分析差不多  开始失真

但是  在调大点输入信号电压是   输出也会变   并不能自动控制增益   大约在40mv的时候  波形变形