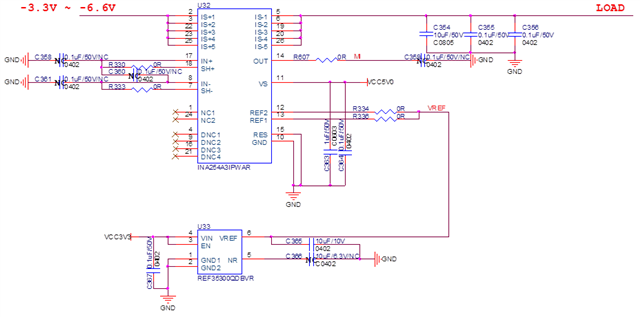
你好,我在使用INA254A3时遇到一个问题,我的输出电压范围为-3.3V~ -6.6V可调,我需要在这个电压范围内检测电流;测试发现当电压在-3.3V~ -6.1V之间可以正常检测到电流,但是当电压为-6.2V~-6.6V时器件的输出为0V;查看器件手册看到共模电压最小值只能到GND-6V,

我的设计图如下

请问是否有办法让器件能够检测到-6.6V时的电流?
比如是否能够在SH-与IN-之间、SH+与IN+之间增加分压电阻,让到达IN+/IN-的电压不超过-6V

This thread has been locked.
If you have a related question, please click the "Ask a related question" button in the top right corner. The newly created question will be automatically linked to this question.
你好,我在使用INA254A3时遇到一个问题,我的输出电压范围为-3.3V~ -6.6V可调,我需要在这个电压范围内检测电流;测试发现当电压在-3.3V~ -6.1V之间可以正常检测到电流,但是当电压为-6.2V~-6.6V时器件的输出为0V;查看器件手册看到共模电压最小值只能到GND-6V,

我的设计图如下

请问是否有办法让器件能够检测到-6.6V时的电流?
比如是否能够在SH-与IN-之间、SH+与IN+之间增加分压电阻,让到达IN+/IN-的电压不超过-6V
