我想放大如下一个信号。
信号频率会是变的,变化范围是1K - 5K ,信号高电平的时间大约是100微秒。
信号幅度也是会变化的,最小的时候信号高电平只有10mV最大的时候有3V。
只要放大到单片机的AD可以采集就行了。(当然现在单片机的AD精度也够高,但我怕有干扰所以还是想把它放大)
说明:当信号幅度大的时候,放大器处于溢出也不要紧,我只要采集到这个信号就行。信号变形了也不要紧,频率的规律能看就行。
谢谢!!
This thread has been locked.
If you have a related question, please click the "Ask a related question" button in the top right corner. The newly created question will be automatically linked to this question.
通常运放的输入端不能超过共模电压范围,可以使用限幅后放大的方法,限幅通常使用二极管限幅即可。放大器最好选用轨对轨的放大器,像LMV358.
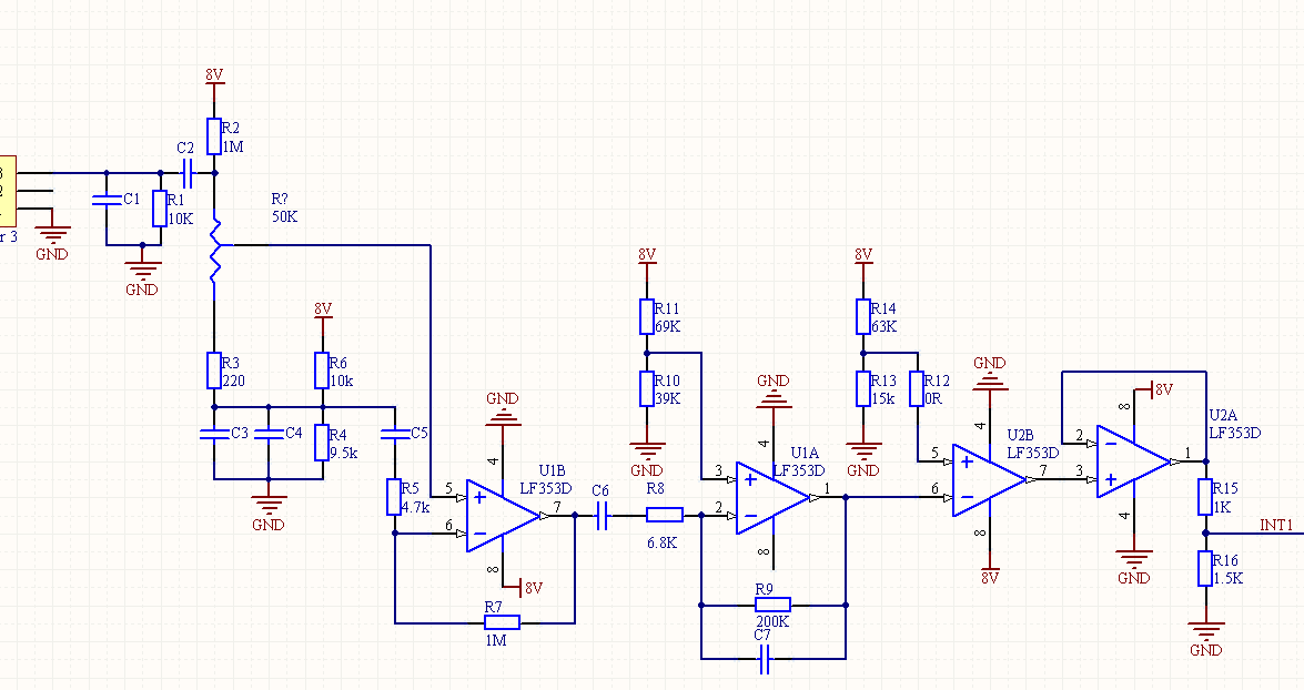
我现在用TINA做这个电路图的仿真分析。总是提示:收敛性问题,检查分析参数。 仿真不了,请问哪里有错误啦?
