Part Number: OPA4130
Other Parts Discussed in Thread: INA828
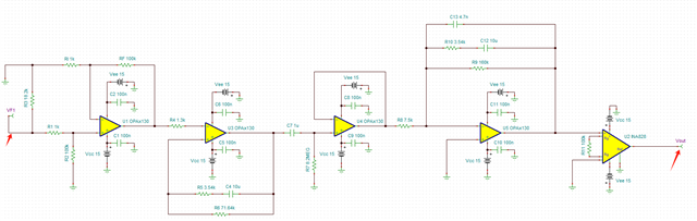
使用OPA4130+INA828搭建的电路图如下:
发生的问题现象是在无输入信号的情况下,Vout的输出有漂移(逐渐向0V靠近),经过一段时间后稳定;

上电初期:Vout
经过几秒:Vout

通过改善电路的哪些参数能够消除现象,还拜托给与技术支持。
This thread has been locked.
If you have a related question, please click the "Ask a related question" button in the top right corner. The newly created question will be automatically linked to this question.
您好,
已经收到了您的案例,调查需要些时间,感谢您的耐心等待。
您好
发生的问题现象是在无输入信号的情况下,Vout的输出有漂移(逐渐向0V靠近),经过一段时间后稳定;
您能否附加 Tina 仿真文件? 由于某些原因、我无法缩小图像、并且组件值不可读。

在增益信号发送到 INA828 IA 之前、交流信号似乎具有多个增益。 可能是更好的方法。
您可以将输入信号直接放大到 INA828仪表放大器中、它应该会完成相同的任务。 INA828具有差分输入特性。 如果您端接其中一个输入、则它将是单端输入。
我想第1个电路被配置为积分器(除了第二个运算放大器输入被交换了);并且两个积分器按如下方式进行仿真。


OPA4130-2 integrator 03182025.TSC
The first stage is a difference amplifier with a gain = 100V/V, and the middle stage is HPF (0.08Hz) + buffer.

总体而言、这是低 BW 电路、可能是检测电路。 如果需要、可以将所有前置 OPA143运算放大器替换为单个 INA828仪表放大器(IA)+积分器。
这可能是由于电路在上电时具有低 BW 响应、并且由于输入滤波器、需要几秒钟才能将其稳定下来。
您附件中添加的TSC文件(OPA4130-1 03182025.TSC OPA4130-2 integrator 03182025.TSC),我这边无法下载。
显示如下提示
You do not have permission to view this directory or page.
补充说明,该电路的设计思路是在0.2Hz和100Hz处是极点,在4.5Hz处是零点
您好
发现输出波形发生的上移的现象,通过改善哪些参数能够消除该现象?
你要做什么? 您需要告诉我有关您的要求的更多信息。 波特图的截止频率为2.12Hz (10uF 与7.5k Ω 相互作用)、后跟一个零点(10uF 与3.54k Ω 相互作用)、这不是-20dB/十倍频程的积分器行为。 160K/7.5k 为电路中的直流增益上限。 理想积分器应以-20dB/十倍频程的速率降低。
您好
发现输出波形发生的上移的现象,通过改善哪些参数能够消除该现象?
速度传感器信号的差分输入的最小和最大范围是多少? 您可能无法正确配置极点和零点以更大限度地减小漂移 我认为您希望构建一个泄漏积分器、但积分仍然会随着时间的推移而向上移动。 换句话说、它的泄漏量不够您的速度配置。 这是我的理解吗? 请告诉我。
您好
为了配置泄漏积分器、我必须将速度转换为频率。
假设表面声波(SAW)接近1000 m/s 至4000 m/s、我可以提取频率信息。
您可以使用频率=速度/波长、但计算结果没有意义。
我没有对这种缓慢的动作进行采样的经验。 我猜测在0.01um/秒(0.01um/1000ms)时、可能会考虑每10ms 至少采样0.0001um。
如果我使用每点10毫秒作为频率间隔、即100Hz。 请告诉我这对您是否有意义、因为这就是您的应用。