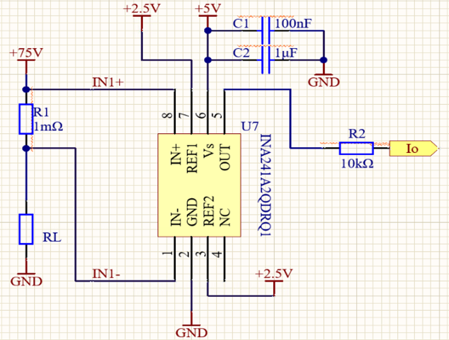
订单号T05463199 ,下单型号INA241A2QDRQ1,数量50pcs
反馈上机不良,收到50,未使用2,异常数量48,芯片共模电压不符合器件规格书要求。(器件规格书:INA241x 是一款超精密双向电流检测放大器,可在 -5V 至 110V 的宽共模范围内测量分流电阻器上的压降,与电源电压无关。宽共模电压:– 工作电压:-5V 至 110V– 可承受电压:-20V 至 120V)
1. 产品测试现场出现线路板烧毁并冒烟异常现象;
2:技术人员针对异常现象分析并搭建台架测试并计划对异常现象复现;
3:将R1电流采样电阻短接,IN1+/IN-输入端加载共模电压超过10V时,输出电压IO出现异常抖动,继续增加电压大概到30V时,芯片烧毁并冒烟。
4:通过对该批次样品测试抽测3次,异常现象复现,因此判断该批次样品异常。
