This thread has been locked.

If you have a related question, please click the "Ask a related question" button in the top right corner. The newly created question will be automatically linked to this question.

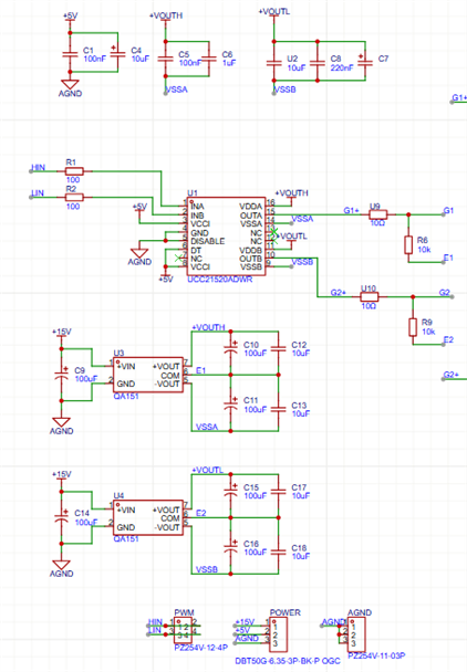
THS3491DDAEVM: 峰值检测电路

Part Number: THS3491DDAEVM
Other Parts Discussed in Thread: THS3491, OPA2210

使用峰值检测电路,检测IGBT开通时的峰值电压VGS,并使用信号发生器+三极管对记忆电容进行充放电。IGBT型号为FF50R12RT4,所用芯片的型号为THS3491IDDAR,经过测量发现,输出波形的高电平(约8V)杂波干扰很多,且第二颗做电压跟随器的THS3491非常烫,请问有什么办法解决?