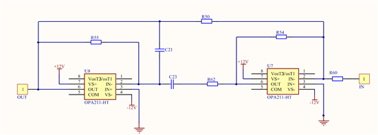
如上图的带通滤波器,Q的计算公式是否是:Q=sqrt( (R50+R62) * R55 * C21*C23) / ( (C21+C23) * R55),通带增益K如何计算? 谢谢
This thread has been locked.
If you have a related question, please click the "Ask a related question" button in the top right corner. The newly created question will be automatically linked to this question.
你好,带通滤波器的设计可以直接使用TI官网上的webench滤波器设计工具直接设计,省去计算,谢谢。