Part Number: THS4631
Other Parts Discussed in Thread: LM7171
HI,各位工程师:
我在使用THS4631作为电压缓冲器(Gain = 1)时遇到问题:
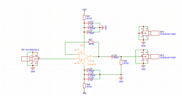
我想将THS4631用作1Mhz-100Mhz的电压跟随器(gain= 1),电源供电为±10V,但是我实际测试中发现,电路在25-55Mhz的时候增益会变大,在42Mhz的时候达到顶峰(增益约为20),输入输出使用的是SMA和BNC接头,PCB走线也尽可能短;以下为原理图和PCB布局:


以下是使用信号发生器和示波器测得的原始信号和输出信号:

尝试过更换LM7171,得到的结果差不多,也是在40Mhz左右增益很大,请问有什么建议吗?