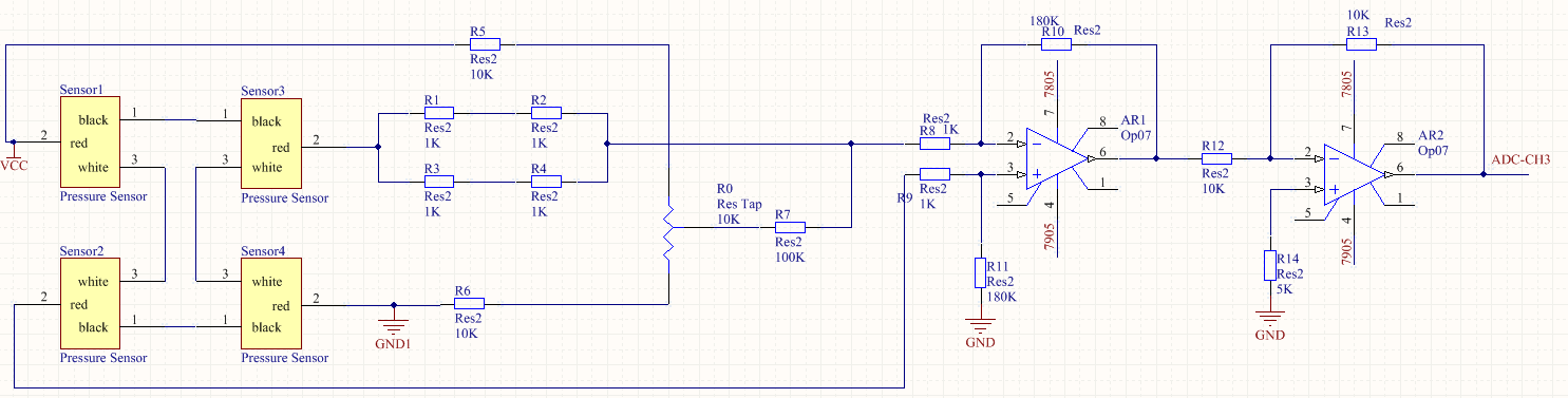
传感器使用的是三线的压力传感器,刚开始的时候我是单独电池供电的,VCC为8V左右,GND1为电池的地;现在给放大器供电使用的是直流稳压电源提供的正负5V,ADC-CH3接入到CC3200进行数模转换,放大器的地和CC3200的地是同一个,这样的数据出来之后是正确的。
现在,我进行原理图设计的时候想将所有的电源改为一个,也就是将GND1和GND连接起来改为同一个地,这时候的数据出现了问题:传感器的数据出来是正确的,但是放大器出来的是一定的,不会随着传感器的电压变化而变化,这是什么原因?
传感器使用的是三线的压力传感器,刚开始的时候我是单独电池供电的,VCC为8V左右,GND1为电池的地;现在给放大器供电使用的是直流稳压电源提供的正负5V,ADC-CH3接入到CC3200进行数模转换,放大器的地和CC3200的地是同一个,这样的数据出来之后是正确的。
现在,我进行原理图设计的时候想将所有的电源改为一个,也就是将GND1和GND连接起来改为同一个地,这时候的数据出现了问题:传感器的数据出来是正确的,但是放大器出来的是一定的,不会随着传感器的电压变化而变化,这是什么原因?