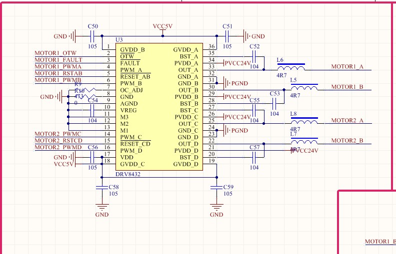
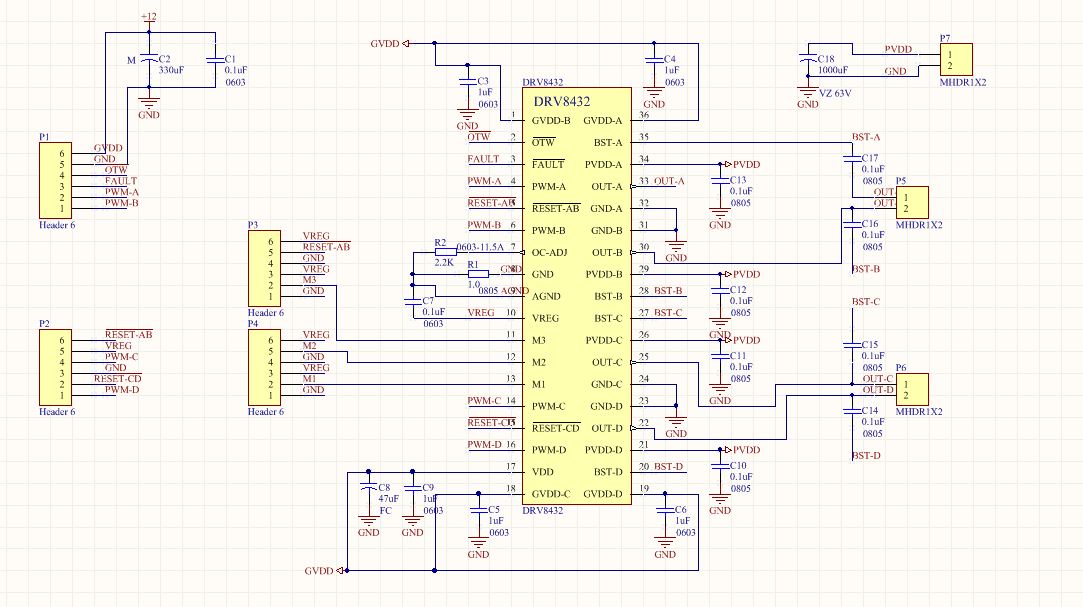
感谢大家的帮助,DRV8432,原理图参照技术手册Figure 8,工作在000、GVDD供电12V正常,PVDD供电20V正常,FAULT引脚是low,otw是high,datasheet上说这是过流或者欠压,供电信号检查了没问题,欠压排除,负载接电机,测了没有电流,为高阻状态,检查各引脚无短路,VREG3.3v正常。
做了几块样板第一块是能运行的,后面的就是上电就FAULT引脚是low。reset过了不管用(reset一直low,FAULT引脚也是low),开关GVDD也不管用,PWM-X都通了50%-30KHz控制信号。小弟实在弄不明白了,请大家帮我看看,感激不尽!
