drv8303使用问题

Other Parts Discussed in Thread: DRV8303, DRV8301

初次使用drv8303,空载运行测试输出波形正常,快速加载或重载运行时drv8303损坏,且只坏drv8303,接连几块板都一样损坏,不知道drv8303使用有啥讲究了。

(电源电压36V,上位控制用dspic33fj64mc804,初始化SPI控制指令为0x15c1和0x1828,联机看spi反馈信息也正常,有几次就是电机转几下就坏8303了)

期盼Ti相关应用工程师能回复给些使用建议了,方便也可电话联系:13916627968 (中国电子科技集团公司第21研究所 李定华),谢谢!

  • 试试空载运行时候会不会出现同样的情况,可以先在我们的评估板上测试。

    http://www.ti.com.cn/product/cn/DRV8303/toolssoftware

  • Hi Dinghua

    可否先告诉我们工作电压,另外把原理图发出来让我们检查一下,我们需要确认比如是否在PVDD1靠近每相MOSFET处加了滤波电容,SH_A等处是否加了肖特基二极管进行保护。DRV830系列芯片损坏最多的原因就是过压,一般我们会在每相供电靠近MOSFET的地方加10uF的滤波电容。另外DRV8303与DRV8301是同系列的芯片,您可以参考DRV8301的一些设计资料。

  • 你好!

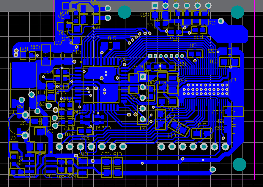
    工作电压为36V,我是直接画的pcb图,因为体积要求结构非常紧凑,功率管集中在铝基板上,没法在每路桥背的上下端都加上电容了,SH_A等处也未加肖特基二极管进行保护,在铝基板上电源输入端放置了一个大电容(2200uf);drv8303部分大致如下面的截图,Ccp电容用过20n和100n,结果一样,Cbst原先用100n,在pwm值较高时明显的上桥驱动后续不足,似乎更容易坏,后改用1-10u,上桥驱动正常,但随机会出现8303损坏,快速升pwm或大电流时更容易损坏,不过基本就是烧8303,有过一个8303坏了后前级mcu的一路pwm输出也损坏。客户催得紧,但折腾好几天了,就是没解决办法,感觉就是在哪犯了个低级错了,可能当局者谜吧,到现在也没发现问题原因,期盼ti工程师帮指点迷津了,盼复或电话联系!谢谢!

  • Dinghua 你好!

    1.建议参考Datasheet 28页,在6路PWM输出引脚上串小电阻,减缓开关管上升下降速度。如果对于如何计算电阻值与开关速度之间的关系不是特别清楚,可以取参考值10欧姆,开关速度过快可能会导致SH_A出现负压。

    2.有条件就尽量在靠近上桥MOSFET的D极和最近的地间加上一个2.2uf的电容,这样能够就近吸收MOSFET开关时产生的过压尖峰。由于你的大电容离MOSFET太远,所以靠近DRV8303附近的尖峰很难被吸收,芯片与MOSFET连接的的引脚很容易过压。

    你这个芯片准备从哪家代理商采购,你可以先联系该代理商,让他们先来安排现场支持。

  • Wentao Zeng 你好!

    6路pwm输出的都已经串入了10欧姆电阻了的,上桥mos的D极同大电容实际离得是比较近的,尖峰肯定有,可能还没超过芯片的极限电压75V吧。 因为有过2次转速和负载都不大的情况也坏8303的,觉得还是我哪儿使用不当的可能性更大了。

    已经同你们的代理新晔联系过,他们的Joseph Li,他们也已经反映给TI DRV部分的技术支持,期盼后续的结果了,谢谢!

  • 坏了的芯片的现象是什么,没有PWM输出?寄存器读不了,还是短路了。