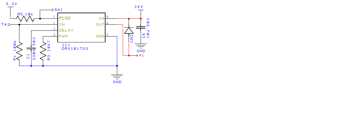
请看以下图纸,在TA1 (PIN1) 测量到应该是0V,但却有1.9V。为什么呢?
从手册上可以看到,FLAG引脚最小电压4V,典型值4.9V。你把3.3V改成FLAG电压范围内的电压试试。
您好!该电板上没有预备输出5V电压,所以暂时没办法试了。但是这会有关系吗?
这个可能和内部电路有关,input引脚在datasheet中有解释,即使悬空也有3.4V电压。 可验证下。