DRV2700电路设计问题

Other Parts Discussed in Thread: DRV2700

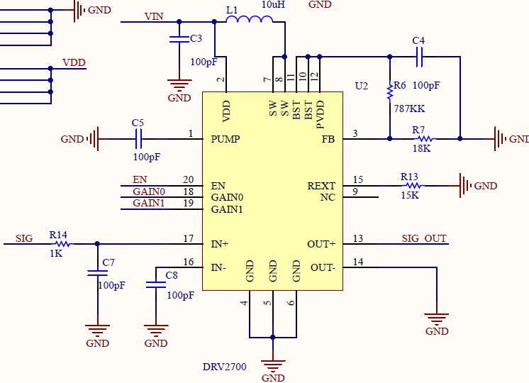
如图所示,我参考数据手册设计的电路,使用MCU控制EN和放大倍数,但一旦上电后,DRV2700的温度飙升很烫,而且输出也没有放大。请问各位高手有什么建议或者解决方法吗?